首页
|
行业资讯
当前位置:
协会介绍
>
最新通知
>
正文
关于召开建筑起重机械分会2022年会暨行业发展论坛的通知
2023-02-21 15:56
相关资讯
关于组织参观2025年第34届德国慕尼黑国际工程机械博览会(bauma 2025)及行业考察的通知
关于召开“工业和信息化部冰雪装备行业标准化工作组一届二次工作会议”和“中国工程机械工业协会冰雪运动与应急救援装备分会年会”的通知
关于延期举办“中国工程机械工业协会后市场产销分会年会、第二届工程机械后市场发展大会暨高层论坛、第二届工程机械后市场圆桌会”的通知
关于召开“中国工程机械工业协会后市场产销分会年会、第二届工程机械后市场发展大会暨高层论坛、第二届工程机械后市场圆桌会”的通知
关于举办2024年工程建材制品机械分会年会暨“提升工程建材制品行业科技创新与产业创新融合能力”培训交流会的通知
关于召开中国工程机械工业协会建筑起重机械分会2024年会暨“传承创新 · 转型发展”行业论坛的通知
关于召开2024年施工机械化分会年会的通知
关于召开第七届工程机械行业标准化工作会议暨协会2024年标准化工作委员会年会的通知
关于组织开展工程机械行业庆祝新中国成立七十五周年征文活动的通知
关于召开“2024年度中国工程机械工业协会挖掘机械分会&属具分会年会”的通知
行业展会
中联重科多款工程起重机...
中铁装备在bauma ...
关于邀请参加2026年意大利国际工程机械...
关于邀请参加2026年印尼建筑及工程机械...
关于邀请参加2026年越南工程机械、矿山...
关于参加美国职业高尔夫球协会高尔夫用品展...
关于邀请参加第十八届士耳其国际工程机械技...
关于邀请参加2026年沙特五大行业建筑展...
关于邀请参加2025年迪拜工程机械及混凝...
关于邀请参加2026年俄罗斯莫斯科国际矿...
关于邀请参加2026 年日本东京国际工程...
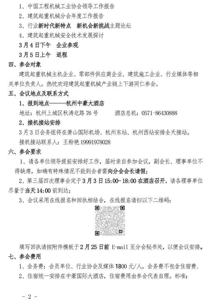
关于邀请参加 2026 年乌兹别克斯坦国...